KQZ-ja pritet të vendosë sot për kandidatët që kanë probleme me ligjin - Si merren vendimet?

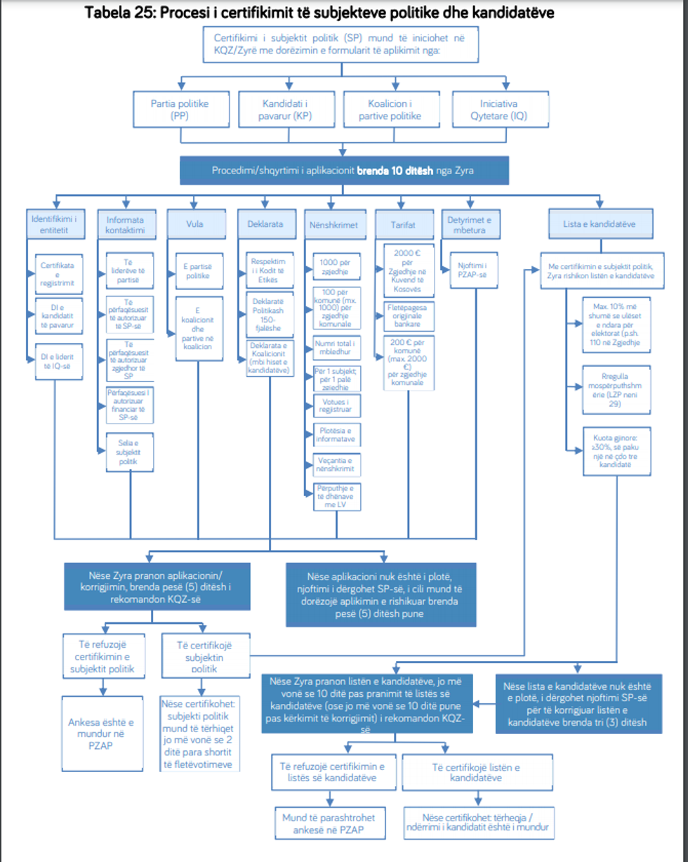
Sot është afati i fundit për Komisionin Qendror Zgjedhor (KQZ) që të certifikoj listat e subjekteve politike me kandidatët për deputetë të cilët i plotësojnë kriteret dhe kushtet për të garuar në zgjedhjet parlamentare të 14 shkurtit.
Vendimi për certifikimin e tyre ose jo merret me shumicën e votave të anëtarëve të KQZ-së.
Ndërkaq, nëse anëtarët në KQZ mungojnë sot dhe ka mungesë të kuorumit atëherë procesi mund të shtyhet.
Kryetarja e KQZ-së, Valdete Daka të enjten ka thënë se nëse partitë politike nuk i dërgojnë emrat e rinj dhe nuk i zëvendësojnë ato me kandidatët e pa certifikuar, atëherë vendet mbeten të zbrazura.
Gjithashtu, nëse ndonjë subjekt politik apo kandidat nuk certifikohet sot nga KQZ-ja, ata kanë mundësi që të paraqesin ankesë në PZAP, dhe çështja mund të shkojë deri në Gjykatën Supreme.
Ndryshe, partitë politike në KQZ përfaqësohen nga një anëtarë të cilët emërohen nga presidenti i vendit sipas propozimit të Grupeve Parlamentare dhe të partive politike parlamentare të komuniteteve të përfaqësuara në Kuvendin e Kosovës, të cilët japin betimin përpara Presidentit, ndërsa vetëm partia e parë e cila del fituese nga zgjedhjet e kaluara i ka dy përfaqësues në KQZ.
Këta janë anëtarët e Komisionit Qendror Zgjedhor (KQZ) të cilët kishin dhënë betimin para ish presidentit, HashimThaçi:
1. Sami Kurteshi (VV)
2. Alim Rama (VV)
3. Sami Hamiti (LDK)
4. Arianit Elshani (PDK)
5. Ibrahim Selmanaj (AAK)
6. Një anëtar nga Iniciativa Qytetare Lista Serbe
7. Eshref Vishi, Koalicioni Nisma-AKR-PD
8. Cemailj Kurtisi, Koalicioni VAKAT
9. Rifat Krasnic, KDTP
10. Artan Asllani, PAI
Ditë më parë, Këshilli Gjyqësor i Kosovës kishte verifikuar 1.081 kandidatët për deputet për zgjedhjet parlamentare, i cili verifikim i ishte kërkuar nga KQZ për ata kandidatë të cilët kanë probleme me ligjin. /Telegrafi/





















































