Provat sugjerojnë se virusi SARS-CoV-2 sulmon qelizat endoteliale të trurit

Një ekip studiuesish të lidhur me një numër të madh institucionesh në Gjermani, Francë dhe Spanjë ka gjetur prova që virusi SARS-CoV-2 sulmon qelizat endoteliale të trurit
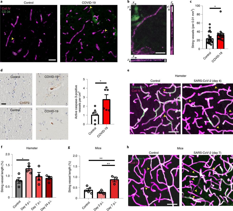
Në punimin e botuar në revistën Nature Neuroscience, grupi përshkruan studimin e tyre mbi trurin e njerëzve që vdiqën nga COVID-19.
Pacientët kanë raportuar një humbje të shijes dhe/ose nuhatjes, dhe disa kanë përjetuar atë që ata e përshkruajnë si mjegull truri. Disa madje kanë pasur goditje ose konvulsione, dhe shumë kanë përjetuar konfuzion.
Deri më tani, nuk ka pasur asnjë provë fizike të virusit që sulmon qelizat në tru, megjithatë, gjë që i ka bërë studiuesit të supozojnë se simptomat janë rezultat i inflamacionit në tru si përgjigje ndaj infeksionit.
Studiuesit kanë gjetur prova që virusi sulmon qelizat endoteliale në shtresat e kapilarëve që përbëjnë barrierën e gjakut/trurit - dëshmia e parë e një efekti të drejtpërdrejtë të virusit SARS-CoV-2 në enët e trurit. Rezultati i sulmeve të tilla ka qenë vdekja e qelizave dhe bllokimi i rrjedhjes së gjakut në tru.
Puna përfshinte studimin e qelizave endoteliale të enëve cerebrale, qelizat që rreshtojnë kapilarët në barrierën e gjakut/trurit, nga njerëzit që vdiqën nga COVID-19.
Studiuesit gjetën prova të qelizave të vdekura, të cilat rezultuan në atë që ata përshkruajnë si 'enët fantazmë' - kapilarë nëpër të cilët gjaku nuk mund të rrjedhë, duke çuar në dëmtime në tru për shkak të urisë nga oksigjeni dhe glukoza.
Ata zbuluan se virusi mund të ndajë një proteinë në qelizat endoteliale, gjë që rezultoi në vdekjen e qelizës dhe shkatërrimin e enëve të gjakut - një proces i quajtur nekroptozë.
Në një shënim më optimist, studiuesit zbuluan gjithashtu se ishte e mundur të parandalohej nekroptoza te minjtë gjatë një infeksioni, gjë që sugjeron se mund të ishte e mundur të parandalohej edhe te njerëzit, duke shpresuar se do të parandalonte një mori simptomash neurologjike të lidhura me COVID-19.






















































